Physics Tools
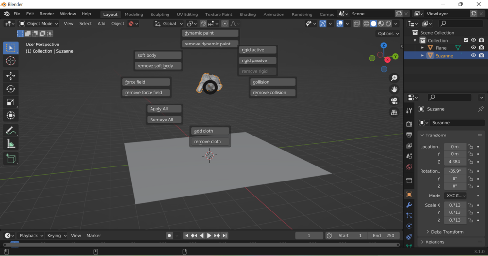
a pie menu that lets you quickly a anything in the physics panel
Addon File
Add to wishlist
Share
Ratings
(2 ratings)
2
4.5
5 stars
50%
4 stars
50%
3 stars
0%
2 stars
0%
1 star
0%
a pie menu that lets you quickly a anything in the physics panel
Addon File